Toggle navigation
官方淘宝店
标签云
充值K币
签到
注册/登录
(current)
网页特效
|
html模板
|
图片素材
|
PHP源码
|
导航菜单
348
预加载
25
地图&标注
16
抽奖&游戏
103
动画效果
447
图表&进度
129
展开&收缩
88
搜索&查询
42
筛选&排序
52
弹出层
185
分页&翻页
52
音频&视频
43
表单验证
90
Tab选项卡
83
图片特效&上传
448
表单美化
107
日期时间
164
实用工具
225
丰富的输入
127
UI滚动
49
列表&布局
87
投票&评分
30
其它&杂项
357
企业网站
101
购物交易
11
社交论坛
28
单页网站
81
个人网站
18
表单提交
81
会员中心
11
后台管理
32
404页面
192
留言问答
9
其它/杂项
14
常用图标
22
字体图标
0
表情图片
6
背景图片
0
矢量图
20
UI设计
0
人物图片
0
风景图片
0
办公图片
0
其它图片
3
企业网站
3
网上商城
1
会员系统
6
知识付费
6
聊天社交
19
PHP笔记
33
售后系统
0
抽奖系统
2
毕业设计
10
接口API
0
其它源码
23
首页
网页特效
其它&杂项
jquery支持拖动自定义节点的示例图插件
所属分类: 网页特效-其它&杂项 2023-07-05 11:35:16
21K
0
查看评论
(0)
查看演示
登录后下载
温馨提示
登录会员即可享受免费下载
我要建站
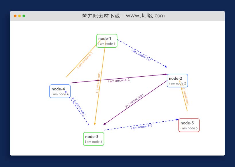
资源描述:一款带svg箭头的示例流程图特效代码,支持鼠标拖动节点及设置文本文字。
jquery支持拖动自定义节点的示例图插件(共2个文件)
index.html
jquery.arrows.js
站长提示:
1. 苦力吧素材官方QQ群:
950875342
2. 平台上所有素材资源,需注册登录会员方能正常下载。
3. 会员用户积极反馈网站、素材资源BUG或错误问题,每次奖励
2K币
。
4. PHP源码类素材,如需协助安装调试,或你有二次开发需求,可联系苦力吧客服。
5. 付费素材资源,需充值后方能下载,如有任何疑问可直接联系苦力吧客服
标签:
示例图
流程图
自定义流程图
css箭头
鼠标拖动
svg箭头
PREVIOUS:
NEXT:
jquery表格table数据行实现不同背景色特效插件
jquery支持自定义的手机端图片上传插件
相关资源 / 其它&杂项
查看更多
jquery带滚动自定义高度的Table表格插件
一款兼容移动端触摸的表格滚动插件,在不同的设备分辨率上,自动显示对应高度的显示区域,提高用户浏览体验。
其它&杂项
6828
0
jquery根据客户端屏幕大小自动调整DIV高度特效代码
一款可根据用户客户端屏幕分辨率自动调整高度特效,可设定某个DIV元素根据不同的分辨率进行按需求显示不同高度。共包含7个html页面。
其它&杂项
9774
0
jquery可动态添加无限多个自定义元素插件
一款动态添加多个元素插件,可添加随机背景颜色标签或自定义文本内容,非常实用。
其它&杂项
2863
0
jquery支持左右滑动的数字弧度选择器插件
一款动态的数字选择器,可通过像旋转滑块一样向左和向右滑动来选择一个范围内的数值,还可以点击数字输入数字,自动旋转到对应位置。
其它&杂项
9743
0
评论数(0)
回复有机会获得K币
用户协议
^_^ 还没有人评论,快来抢个沙发!
登录后才可以评论
评论不能少于5个字
30秒后在评论吧!
😀
😀
😊
😂
😍
😑
😷
😵
😛
😣
😱
😋
😎
😵
😕
😶
😚
😜
😭
发表评论
提交回复
😀
😀
😊
😂
😍
😑
😷
😵
😛
😣
😱
😋
😎
😵
😕
😶
😚
😜
😭
取消回复
发布者信息
gutou888
来自火星
男人要像岩石一样坚硬!
关注作者 (
1517
)
收藏此资源 (
10
)
最新发布
最多收藏
最多查看
最多评论
最多下载
js格式化工具
css格式化工具
发布资源获得K币
在线充值K币
捐赠本站
|
关于我们
|
版权声明
|
在线反馈
|
帮助中心
Powerby © 2025 苦力吧素材 粤ICP备19112418号
2012-2024 kuli8.com 苦力吧版权所有
×
jquery支持拖动自定义节点的示例图插件
我当前K币:
正在获取..
已下载次数:
70
所需 K币:
0
开始下载(
0KB
)
每天仅需0.66元,即可获得1个月→VIP
提示:请使用浏览器直接下载,不支持迅雷等下载工具!
×
沟通建站需求 & 微信扫一扫加好友